Thermoelectricity in 4-probe structure¶
Consider the simple 4-probe structure:
What is the thermovoltage induced between N2, N3 and S0, S1 when N2 and N3 are at different temperatures and their potentials float?
See also
Geometry specification¶
Geometry is specified exactly as in the other examples:
def get_geometry(phi):
# 6 nodes and 5 wires
g = u.Geometry(nnode=6, nwire=5)
g.t_type = [u.NODE_CLEAN_S_TERMINAL, # 0
u.NODE_CLEAN_S_TERMINAL, # 1
u.NODE_CLEAN_N_TERMINAL, # 2
u.NODE_CLEAN_N_TERMINAL, # 3
u.NODE_CLEAN_NODE, # 4
u.NODE_CLEAN_NODE, # 5
]
g.t_delta[0:2] = 100
g.t_phase[0] = -.5*phi
g.t_phase[1] = +.5*phi
g.t_inelastic = 1e-9
g.w_type = u.WIRE_TYPE_N
g.w_length = 1./3
g.w_conductance = 1
g.w_ends[0,:] = [ 4, 0 ]
g.w_ends[1,:] = [ 1, 5 ]
g.w_ends[2,:] = [ 4, 2 ]
g.w_ends[3,:] = [ 3, 5 ]
g.w_ends[4,:] = [ 4, 5 ]
return g
Note that wires connected to a node must either all end or start at the node.
Computing the thermovoltage¶
Solve the thermoelectric voltage between N2 and S, when there is a small temperature difference between N2 and N3.
def main():
g = get_geometry(pi/2)
file_name = 'thermo_4probe_spectral.h5'
solver = u.CurrentSolver.resume(file_name, g)
solver.set_solvers(kin_solver=u.KIN_SOLVER_BLOCK,
sp_solver=u.SP_SOLVER_TWPBVP)
solver.solve_spectral_and_save_if_needed(file_name, calculate_G=True)
Here, because solving the spectral equations takes some time, we want to save the result to a file. If the file already exists, solving the equations is skipped, and old data is reused.
We also instruct the solver to compute the energy-dependent conductances between all terminals, which allows fast calculation of currents.
The following is a very straightforward calculation for the thermovoltage: we set the temperatures of the terminals explicitly, and adjust the potentials of N2 and N3 until no current enters them:
dT = 0.001
output = open('thermo_4probe.dat', 'w')
print >> output, "%% %14s %14s" % ("T (E_T)", "dV/dT (ueV/K)")
for T in logspace(log10(dT + 1e-4), log10(20), 100):
# Compute the thermovoltage:
g.t_mu = 0
g.t_t = T
g.t_t[2] += dT/2
g.t_t[3] -= dT/2
# Make the terminals 2, 3 to float
# Currents entering them flow in wires 2, 3
def zero_currents():
Ic, Ie = solver.get_currents_from_G(w_jT=[2,3], w_jL=[])
return [Ic[2], Ic[3]]
def set_potentials(z):
g.t_mu[2], g.t_mu[3] = z
u.optimize_parameters_for([0,0], zero_currents, set_potentials)
# Print the thermovoltage at terminal 2 in ueV/K
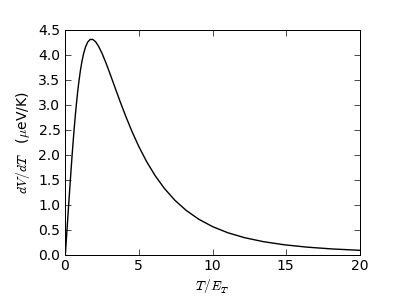
print >> output, " %14g %14g" % (T, g.t_mu[2] / dT * 86.17343)
The differential thermovoltage could have also been calculated directly from the energy-dependent conductances.
The result for the S-N voltage at phase difference
between the S-terminals of course coincides with the published results: [VT04]
P. Virtanen, and T.T. Heikkilä, Physical Review Letters 92, 177004 (2004)
